为传承并弘扬中华优秀传统文化,加强国际传播,讲好中国故事,华东交通大学91论坛
“中华优秀传统文化国际传播与践行工作室”系列活动第二期如约而至。
10月25日,91论坛
于教15栋102会议室开展中国传统绘画体验课,本次活动由陈蜻蜻老师主持,险峰书画协会徐锐授课,2022级郭昊协助翻译,2022级英西复语专业学生、2024级留学生参加本次活动。


徐锐围绕两个方面对中国传统绘画进行介绍:一是理论部分,他简述了中国传统绘画的起源、发展历程、主要流派,并分享知名艺术家及其代表作,讲解了毛笔、墨、砚、宣纸等传统工具的功能与使用;二是基本技法教学,包括笔法练习,如点、线、面技法的掌握及毛笔的正确握法,还有构图技巧的学习,如留白、层次与透视在传统绘画中的应用。


在基础理论部分讲解结束后,陈老师向同学们分发了工具:毛笔、墨水、宣纸、砚台,一场实践创作与亲身体验的美妙旅程正式开始。在徐锐的生动演示与耐心指导下,同学们满怀热情地投入到实操练习中,从基础的“点”、“线”、“勾勒”技法,到细腻的山水花鸟画创作,每一步都洋溢着他们的专注与热爱。在这个过程中,同学们深刻领略到了中国传统绘画的细腻韵味与无限魅力,收获了满满的喜悦与心灵的滋养。



活动尾声,全体同学满怀自豪地向镜头展示各自的绘画作品,为这堂充满意义的绘画体验课画上了圆满的句号。此次课程不仅增进了学生们对于传统绘画的认知与理解,还有利推动了中华优秀传统文化的传承与弘扬。在“传”与“承”的生动实践中,增强文化自信,促进文化的交流与互鉴,共绘文明新篇章。

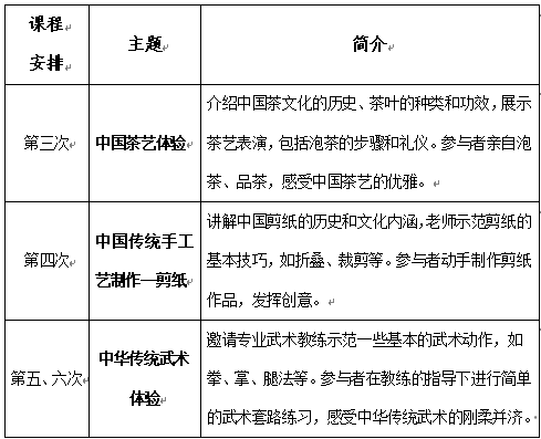
后续活动开展如下表所示,更多传统文化体验,敬请期待!
